PL3394BD聚元微DIP7直插24W高性能 電流模PWM控制芯片
<24W DIP7 SSR-MOS
<24W DIP7 SSR-MOS
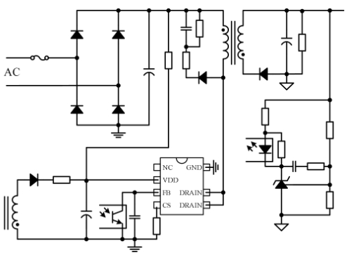
PL3394BD是一系列低成本、高性能的電流模PWM控制芯片,其優異的性能可滿足小功率開關電源的低功耗要求。芯片的啟動電流典型值僅5uA,可減小啟動電路損耗;而較低的工作電流也可以提高系統的效率;芯片內置的“無噪音綠色模式”同樣能夠提高系統的效率,同時這種綠色模式能使開關電源滿足嚴格的能源損耗要求。
芯片通過對輸出采樣并反饋到光耦獲得高精度的恒壓輸出。內置的斜率補償電路確保了峰值電流??刂频姆€定性。內部集成的頻率抖動功能可以改善EMC,降低EMI濾波成本。

該系列同時提供多種保護功能,主要包括 OVP、OCP、OLP等。
PL3394BD 提供 DIP7 封裝
低的啟動電流和工作電流
PWM無噪音綠色控制模式
內置提高EMI性能的頻率抖動
內置斜率補償
CS端的前沿消隱
VDD過壓和欠壓保護
輸出過壓/過載保護
逐周期限流保護
內置軟啟動
過溫保護
驅動鉗位保護

手機/充電器
鋰電池/數碼相機充電器
機頂盒電源
電源適配器
LED 驅動
消費類的備用電源